Hệ thống máy chủ tên miền quốc gia Việt Nam 

Hệ thống máy chủ tên miền quốc gia Việt Nam thực hiện các nhiệm vụ chính:

  • Quản lý không gian tên miền cấp cao mã quốc gia (ccTLD) ".vn".

  • Phân cấp và chuyển giao không gian tên miền ".vn" cho các đơn vị khác quản lý theo quy định.

  • Tiếp nhận và trả lời các truy vấn tên miền ".vn" từ các nguồn truy vấn hợp lệ trên Internet. Đảm bảo hoạt động truy vấn tên miền ".vn" của người dùng Internet được thông suốt, nhanh chóng và an toàn.

1. Hệ thống máy chủ tên miền quốc gia Việt Nam

Hệ thống máy chủ tên miền quốc gia Việt Nam gồm 08 cụm máy chủ, trong đó 06 cụm đặt trong nước (tại Hà Nội, TP. Hồ Chí Minh và Đà Nẵng), 02 cụm đặt ở nước ngoài, với hơn 100 điểm hiện diện tại các thành phố lớn trên 5 châu lục.

Trên bản đồ, điểm màu xanh thể hiện các cụm máy chủ DNS trong nước, các điểm màu tím thể hiện các cụm phân bố toàn cầu.

Hệ thống sử dụng các công nghệ tiên tiến như IPv6, DNSSEC, Anycast, bảo đảm người dùng ở bất kỳ đâu trên thế giới truy vấn tên miền “.vn” qua cả 2 nền tảng IPv4, IPv6 một cách nhanh chóng thông qua máy chủ gần nhất. 

Xem chi tiết tại đây.

2. Hoạt động truy vấn tên miền

Để hiểu rõ về cơ chế truy vấn tên miền ".vn" chúng ta lấy ví dụ việc truy vấn tên miền www.vnnic.vn. Giả sử người sử dụng muốn truy cập vào trang web có địa chỉ là www.vnnic.vn.

 

Quá trình truy vấn DNS:

  • Bước 1: Trước hết chương trình resolver trên máy người sử dụng gửi yêu cầu tìm kiếm địa chỉ IP ứng với tên miền www.vnnic.vn tới máy chủ DNS resolver (thông thường là các máy chủ DNS của các ISP hoặc DNS Public như: DNS Google, DNS Cloudflare, ...). Máy chủ DNS resolver này kiểm tra trong cơ sở dữ liệu (bố nhớ đệm) của nó có chứa dữ liệu địa chỉ IP của tên miền mà Người sử dụng yêu cầu không. Trong trường hợp máy chủ DNS resolver có cơ sở dữ liệu này, nó sẽ gửi kết quả cho người sử dụng.

  • Bước 2: Trong trường hợp máy chủ DNS resolver không có dữ liệu về tên miền, nó sẽ hỏi lên các máy chủ tên miền ở mức cao nhất - DNS ROOT.

  • Bước 3: Các máy chủ DNS ROOT lưu trữ thông tin về các máy chủ tên miền của các tên miền cấp cao (TLD), như .com, .eu, .org, .vn, ... Tên miền www.vnnic.vn thuộc về ccTLD ".vn". Máy chủ tên miền DNS ROOT này sẽ phản hồi cho máy chủ DNS resolver thông tin (địa chỉ IP và tên máy chủ) của các máy chủ tên miền cấp cao mã quốc gia (ccTLD) ".vn" (Hệ thống máy chủ tên miền quốc gia Việt Nam).

  • Bước 4: Máy chủ DNS resolver tiếp tục gửi yêu cầu tìm kiếm địa chỉ IP ứng với tên miền www.vnnic.vn lên Hệ thống máy chủ tên miền quốc gia Việt Nam.

  • Bước 5: Hệ thống máy chủ tên miền quốc gia Việt Nam lưu trữ thông tin chuyển giao của toàn bộ tên miền ".vn", do đó sẽ gửi phản hồi lại máy chủ DNS resolver thông tin các máy chủ DNS chuyển giao (DNS Authoritative) của tên miền vnnic.vn (bao gồm địa chỉ IP và tên máy chủ).

  • Bước 6: Máy chủ DNS resolver sẽ gửi yêu cầu tìm kiếm địa chỉ IP ứng với tên miền www.vnnic.vn lên các máy chủ DNS Authoritative quản lý tên miền vnnic.vn.

  • Bước 7: Do máy chủ quản lý tên miền vnnic.vn có cơ sở dữ liệu về tên miền www.vnnic.vn nên địa chỉ IP của tên miền này sẽ được gửi trả lại cho máy chủ DNS resolver.

  • Bước 8: Máy chủ DNS resolver chuyển thông tin về địa chỉ IP của tên miền www.vnnic.vn đến máy của Người sử dụng.

  • Bước 9: Người sử dụng dùng địa chỉ IP này để kết nối đến server chứa trang web có địa chỉ IP do máy chủ DNS trả về.

Danh mục các cụm máy chủ tên miền quốc gia Việt Nam:

Tên máy chủĐịa chỉ IP (IP Address)
a.dns-servers.vn194.0.1.18
2001:678:4:0:0:0:0:12
 
b.dns-servers.vn203.119.73.105
2001:dc8:1:2:0:0:0:105
 
c.dns-servers.vn203.119.38.105
2001:dc8:c000:7:0:0:0:105
 
d.dns-servers.vn203.119.44.105
2001:dc8:8000:2:0:0:0:105
 
e.dns-servers.vn203.119.60.105
2001:dc8:1000:2:0:0:0:105
 
f.dns-servers.vn203.119.68.105
2001:dc8:d000:2:0:0:0:105
 
g.dns-servers.vn204.61.216.115
2001:500:14:6115:ad:0:0:1
 
h.dns-servers.vn202.47.142.105
2001:dc8:6000:0:0:0:0:105

Chính sách, quy định về sử dụng Hệ thống máy chủ tên miền quốc gia Việt Nam

Hệ thống máy chủ tên miền quốc gia Việt Nam nhằm đảm bảo hoạt động cho tên miền quốc gia ".vn", do Trung tâm Internet Việt Nam (Bộ Khoa học và Công nghệ) thiết lập, quản lý và vận hành.

  • Hệ thống máy chủ tên miền quốc gia Việt Nam lưu giữ, quản lý toàn bộ không gian tên miền ".vn".

  • Các doanh nghiệp cung cấp dịch vụ Internet có trách nhiệm phối hợp, kết nối, định tuyến để bảo đảm Hệ thống máy chủ tên miền quốc gia Việt Nam hoạt động an toàn, ổn định. 

  • Không được phép sử dụng các biện pháp như hack, truy vấn tự động, .v.v… để làm ảnh hưởng hoặc làm tê liệt Hệ thống máy chủ tên miền quốc gia Việt Nam.

Các văn bản quy phạm, pháp luật liên quan đến Hệ thống máy chủ tên miền quốc gia Việt Nam

5. Cơ sở hạ tầng không gian mạng quốc gia là hệ thống cơ sở vật chất, kỹ thuật để tạo lập, truyền đưa, thu thập, xử lý, lưu trữ và trao đổi thông tin trên không gian mạng quốc gia, bao gồm:
a) Hệ thống truyền dẫn bao gồm hệ thống truyền dẫn quốc gia, hệ thống truyền dẫn kết nối quốc tế, hệ thống vệ tinh, hệ thống truyền dẫn của doanh nghiệp cung cấp dịch vụ trên mạng viễn thông, mạng Internet, các dịch vụ gia tăng trên không gian mạng;
b) Hệ thống các dịch vụ lõi bao gồm hệ thống phân luồng và điều hướng thông tin quốc gia, hệ thống phân giải tên miền quốc gia (DNS), hệ thống chứng thực quốc gia (PKI/CA) và hệ thống cung cấp dịch vụ kết nối, truy cập Internet của doanh nghiệp cung cấp dịch vụ trên mạng viễn thông, mạng Internet, các dịch vụ gia tăng trên không gian mạng;
c) Dịch vụ, ứng dụng công nghệ thông tin bao gồm dịch vụ trực tuyến; ứng dụng công nghệ thông tin có kết nối mạng phục vụ quản lý, điều hành của cơ quan, tổ chức, tập đoàn kinh tế, tài chính quan trọng; cơ sở dữ liệu quốc gia.
Dịch vụ trực tuyến bao gồm chính phủ điện tử, thương mại điện tử, trang thông tin điện tử, diễn đàn trực tuyến, mạng xã hội, blog;
d) Cơ sở hạ tầng công nghệ thông tin của đô thị thông minh, Internet vạn vật, hệ thống phức hợp thực - ảo, điện toán đám mây, hệ thống dữ liệu lớn, hệ thống dữ liệu nhanh và hệ thống trí tuệ nhân tạo.
Điều 12: Bảo đảm an toàn tài nguyên viễn thông
2. Doanh nghiệp cung cấp dịch vụ trên Internet có trách nhiệm quản lý, phối hợp ngăn chặn mất an toàn thông tin mạng xuất phát từ tài nguyên Internet, từ khách hàng của mình; cung cấp đầy đủ thông tin theo yêu cầu của cơ quan nhà nước có thẩm quyền; phối hợp kết nối, định tuyến để bảo đảm hệ thống máy chủ tên miền quốc gia Việt Nam hoạt động an toàn, ổn định.
3. Bộ Thông tin và Truyền thông (nay là Bộ Khoa học và Công nghệ) có trách nhiệm thực hiện bảo đảm an toàn thông tin mạng cho hệ thống máy chủ tên miền quốc gia Việt Nam.
Điều 12: Các hành vi bị nghiêm cấm
1. Cản trở hoạt động hợp pháp hoặc hỗ trợ hoạt động bất hợp pháp về ứng dụng và phát triển công nghệ thông tin; cản trở bất hợp pháp hoạt động của hệ thống máy chủ tên miền quốc gia; phá hoại cơ sở hạ tầng thông tin, phá hoại thông tin trên môi trường mạng.
Điều 11. Hệ thống máy chủ tên miền quốc gia Việt Nam ".vn"
1. Hệ thống máy chủ tên miền quốc gia Việt Nam “.vn” là hệ thống thông tin nhằm bảo đảm hoạt động cho tên miền quốc gia Việt Nam “.vn” trên Internet. Bộ Thông tin và Truyền thông (Trung tâm Internet Việt Nam) thiết lập, quản lý và vận hành hệ thống máy chủ tên miền quốc gia Việt Nam “.vn”.
2. Các doanh nghiệp cung cấp dịch vụ Internet có trách nhiệm phối hợp, kết nối, định tuyến để bảo đảm hệ thống máy chủ tên miền quốc gia Việt Nam “.vn” hoạt động an toàn, ổn định.
1. Hệ thống tên miền (DNS – Domain Name System)

Hệ thống tên miền (DNS - Domain Name System) là một trong những thành phần cốt lõi, không thể thiếu của mạng Internet. 

DNS được thiết kế nhằm giải quyết một vấn đề tưởng chừng đơn giản nhưng mang tính nền tảng, đó là ánh xạ giữa tên miền (một dạng định danh dễ hiểu và dễ ghi nhớ đối với con người) và địa chỉ IP (vốn là định danh duy nhất của các thiết bị trên mạng). Với vai trò như là “sổ danh bạ của Internet”, DNS cho phép các thiết bị giao tiếp với nhau một cách hiệu quả thông qua tên miền thay vì địa chỉ IP phức tạp và khó nhớ.  

Về mặt khái niệm, DNS là một hệ thống phân tán, được tổ chức theo mô hình cây phân cấp (hierarchical tree). Mỗi nút trên cây DNS đại diện cho một miền (domain) hoặc một tập hợp con các miền (subdomain), được quản lý bởi các máy chủ DNS (DNS Server hay còn gọi với tên khác là Name Server). 

Hệ thống này hoạt động dựa trên nguyên tắc phân quyền và chuyển giao phân tán, nơi mỗi cấp của cây DNS chịu trách nhiệm lưu trữ và cung cấp thông tin ánh xạ cho một miền cụ thể. Điều này không chỉ giúp DNS có khả năng mở rộng quy mô để phục vụ hàng tỷ người dùng, thiết bị trên toàn cầu mà còn đảm bảo tính ổn định và khả năng phục hồi trước các sự cố mạng.

Chức năng chính của hệ thống máy chủ DNS là cung cấp dịch vụ phân giải tên miền (name resolution). Khi một người dùng nhập tên miền vào trình duyệt, chẳng hạn như www.vnnic.vn, máy chủ DNS sẽ chuyển đổi tên miền này thành địa chỉ IP tương ứng, giúp thiết bị truy cập đến dịch vụ mong muốn. Quá trình này diễn ra thông qua một chuỗi các truy vấn, được xử lý thông qua các máy chủ DNS ở các cấp khác nhau.

2.Cấu trúc của hệ thống tên miền

Hệ thống tên miền là một cơ sở dữ liệu phân tán, cơ sở dữ liệu này có các đặc điểm: 

  • Cho phép quản lý một cách cục bộ các phần khác nhau trong toàn bộ hệ thống tên miền. 

  • Dữ liệu trong mỗi phần này có thể được truy cập trên toàn mạng thông qua cơ chế client-server. 

  • Cơ sở dữ liệu này đảm bảo tính ổn định và đồng nhất của hệ thống tên miền.

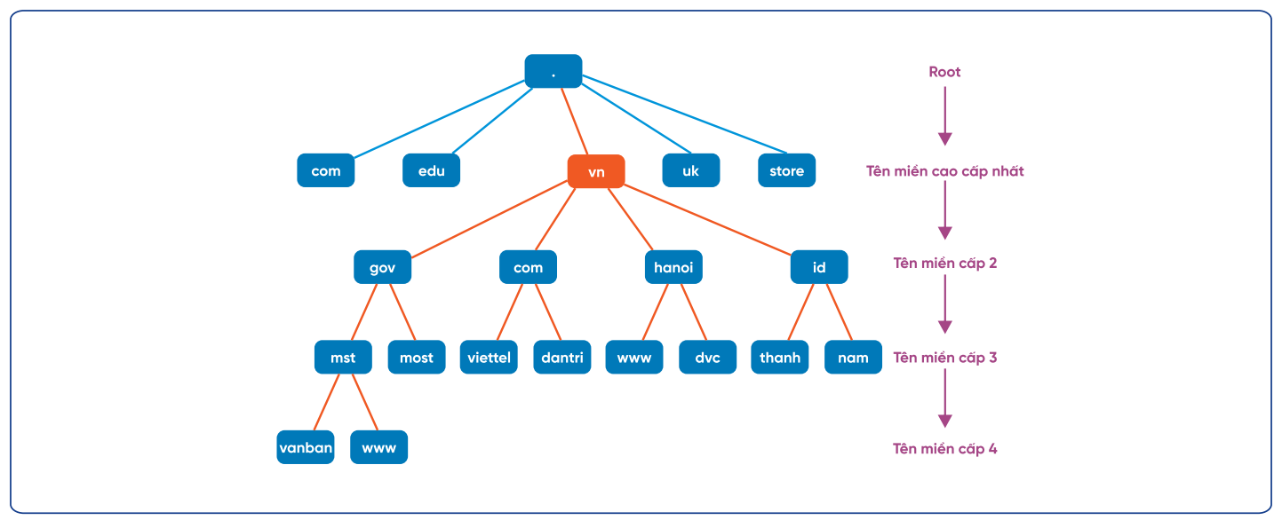
Trong hệ thống tên miền, Không gian tên miền (domain name space) là một cấu trúc phân cấp hình cây, được sử dụng để tổ chức và quản lý các tên miền. 

Theo cấu trúc hình cây ở trên, tên miền được phân thành các cấp độ:

  • Tên miền gốc (Root Domain): Là cấp cao nhất trong hệ thống tên miền, được biểu thị bằng dấu “.”. Tên miền gốc không có tên cụ thể, nhưng là điểm khởi đầu cho tất cả các tên miền.

  • Tên miền cấp cao nhất (Top-Level Domain - TLD): Là tên miền ngay dưới gốc (root), ví dụ: .vn. .us, .com, .net, ...

  • Tên miền cấp hai (Second-Level Domain): Là tên miền nằm dưới TLD, ví dụ: vnnic.vn, vnpt.vn, viettel.vn, ...

  • Tên miền cấp ba (Third-Level Domain): Là tên miền dưới cấp hai, ví dụ: mail.vnnic.vn.

  • Tên miền cấp bốn (Fourth-Level Domain): Là tên miền dưới cấp ba, ví dụ: mx.mail.vnnic.vn.

  • Các cấp dưới khác: Có thể có nhiều cấp dưới khác nữa, tùy theo nhu cầu tổ chức và quản lý.

Mô hình phân cấp này đảm bảo sự duy nhất của mỗi tên miền và hỗ trợ việc quản lý cũng như tra cứu thông tin một cách hiệu quả.

Danh sách tên miền cấp cao (TLD), bao gồm các tên miền chung cấp cao nhất (gTLD) và tên miền quốc gia cấp cao nhất (ccTLD) và tên miền chung mới cấp cao nhất (New gTLD), tham khảo tại: http://www.iana.org/domains/root/db 

3.Cấu trúc hệ thống tên miền quốc gia ".vn":

Tại Việt Nam, tên miền cấp quốc gia được ICANN phân bổ là ".vn" và nằm trong nhóm tên miền cấp cao quốc gia – ccTLD. Cấu trúc tên miền quốc gia Việt Nam ".vn" được quy định trong Thông tư số 48/2025/TT-BKHCN ngày 25/12/2025 của Bộ Khoa học và Công nghệ:

1. Tên miền quốc gia Việt Nam “.vn” bao gồm tên miền không dấu và tên miền tiếng Việt:

a) Tên miền không dấu là tên miền mã ASCII, trong đó các ký tự tạo nên tên miền là các ký tự được quy định trong bảng mã ASCII, bao gồm tên miền không dấu các cấp dưới tên miền quốc gia Việt Nam “.vn”;

b) Tên miền tiếng Việt là tên miền đa ngữ, trong đó các ký tự tạo nên tên miền là các ký tự được quy định trong bảng mã tiếng Việt, bảng mã tiếng Việt mở rộng theo tiêu chuẩn TCVN 6909:2001 và dấu “-”, bao gồm tên miền tiếng Việt các cấp dưới tên miền quốc gia Việt Nam “.vn”.

2. Cấu trúc tên miền quốc gia Việt Nam “.vn” bao gồm:

a) Tên miền quốc gia Việt Nam “.vn” cấp 2 dùng chung phân theo lĩnh vực;

b) Tên miền quốc gia Việt Nam “.vn” cấp 2 dùng chung phân theo địa giới đơn vị hành chính;

c) Tên miền quốc gia Việt Nam “.vn” cấp 2 dùng riêng;

d) Tên miền quốc gia Việt Nam “.vn” cấp 3 là tên miền dưới tên miền quốc gia Việt Nam “.vn” cấp 2 dùng chung phân theo lĩnh vực và tên miền quốc gia Việt Nam “.vn” cấp 2 dùng chung phân theo địa giới đơn vị hành chính.

3. Tên miền quốc gia Việt Nam “.vn” cấp 2 dùng chung phân theo lĩnh vực là tên miền quốc gia Việt Nam “.vn” được đặt tên theo các lĩnh vực hoạt động trong đời sống kinh tế, xã hội và được sử dụng chung mà không cấp riêng cho bất kỳ cơ quan, tổ chức, doanh nghiệp, cá nhân nào, bao gồm:

a) COM.VN: cơ quan, tổ chức, doanh nghiệp, cá nhân có thể đăng ký, phù hợp cho hoạt động trong lĩnh vực thương mại, dịch vụ;

b) BIZ.VN: cơ quan, tổ chức, doanh nghiệp, cá nhân có thể đăng ký, phù hợp cho hoạt động kinh doanh, sản xuất, khởi nghiệp;

c) EDU.VN: chỉ dành cho cơ quan, tổ chức, doanh nghiệp hoạt động trong lĩnh vực giáo dục, đào tạo;

d) GOV.VN: chỉ dành cho các cơ quan nhà nước, đơn vị sự nghiệp công lập ở trung ương và địa phương để phục vụ quản lý nhà nước;

đ) NET.VN: cơ quan, tổ chức, doanh nghiệp, cá nhân có thể đăng ký, phù hợp cho các hoạt động trong lĩnh vực thiết lập và cung cấp các dịch vụ trên mạng;

e) ORG.VN: chỉ cơ quan, tổ chức, doanh nghiệp có thể đăng ký, phù hợp cho các hoạt động kinh tế, chính trị, văn hóa, xã hội;

g) INT.VN: chỉ cơ quan, tổ chức, doanh nghiệp có thể đăng ký, phù hợp cho các hoạt động quốc tế;

h) AC.VN: cơ quan, tổ chức, doanh nghiệp, cá nhân có thể đăng ký, phù hợp cho các hoạt động trong lĩnh vực nghiên cứu khoa học và phát triển tri thức;

i) PRO.VN: cơ quan, tổ chức, doanh nghiệp, cá nhân có thể đăng ký, phù hợp cho các hoạt động trong lĩnh vực có tính chuyên ngành cao;

k) INFO.VN: cơ quan, tổ chức, doanh nghiệp, cá nhân có thể đăng ký, phù hợp cho các hoạt động trong lĩnh vực cung cấp thông tin trên mạng;

l) HEALTH.VN: cơ quan, tổ chức, doanh nghiệp, cá nhân có thể đăng ký, phù hợp cho các hoạt động trong lĩnh vực dược, y tế, chăm sóc sức khỏe;

m) NAME.VN: cơ quan, tổ chức, doanh nghiệp, cá nhân có thể đăng ký theo tên gọi như tên đầy đủ, tên viết tắt, tên thương mại, tên bí danh... của cơ quan, tổ chức, doanh nghiệp, cá nhân;

n) ID.VN: chỉ dành cho cá nhân là công dân Việt Nam đăng ký, phù hợp sử dụng cho các hình ảnh, sản phẩm, thương hiệu cá nhân trên môi trường mạng;

o) IO.VN: cơ quan, tổ chức, doanh nghiệp, cá nhân có thể đăng ký, phù hợp cho các ứng dụng công nghệ, nền tảng, dịch vụ trên môi trường mạng;

p) AI.VN: cơ quan, tổ chức, doanh nghiệp, cá nhân có thể đăng ký, phù hợp sử dụng cho các hoạt động, dịch vụ liên quan đến lĩnh vực trí tuệ nhân tạo;

q) AP.VN: cơ quan, tổ chức, doanh nghiệp, cá nhân có thể đăng ký, phù hợp sử dụng cho các hoạt động phát triển phần mềm, ứng dụng di động, nền tảng số;

r) AD.VN: cơ quan, tổ chức, doanh nghiệp, cá nhân có thể đăng ký, phù hợp sử dụng cho các hoạt động quảng bá, tiếp thị, thiết kế, sáng tạo nội dung và phát triển thương hiệu số;

s) ON.VN: cơ quan, tổ chức, doanh nghiệp, cá nhân có thể đăng ký, phù hợp sử dụng cho các hoạt động trực tuyến, thương mại điện tử, học tập số và phát triển dịch vụ trên nền tảng công nghệ;

t) Những tên miền khác được Bộ Khoa học và Công nghệ quy hoạch sử dụng chung hoặc được bảo vệ để đảm bảo yêu cầu quản lý, phát triển tài nguyên Internet tại Việt Nam.

4. Tên miền quốc gia Việt Nam “.vn” cấp 2 dùng chung phân theo địa giới đơn vị hành chính là tên miền được đặt theo tên đơn vị hành chính cấp tỉnh và được sử dụng chung theo quy hoạch tài nguyên Internet mà không cấp riêng cho bất kỳ cơ quan, tổ chức, doanh nghiệp, cá nhân nào.

Danh mục tên miền quốc gia Việt Nam “.vn” cấp 2 dùng chung phân theo địa giới đơn vị hành chính được ban hành tại Phụ lục I kèm theo Thông tư này.

5. Tên miền quốc gia Việt Nam “.vn” cấp 2 dùng riêng là tên miền quốc gia Việt Nam “.vn” dành cho các cơ quan, tổ chức, doanh nghiệp, cá nhân đăng ký sử dụng theo yêu cầu riêng.

6. Tên miền quốc gia Việt Nam “.vn” cấp 3 là tên miền cấp dưới tên miền quốc gia Việt Nam “.vn” cấp 2 dùng chung phân theo lĩnh vực, tên miền quốc gia Việt Nam “.vn” cấp 2 dùng chung phân theo địa giới đơn vị hành chính, dành cho các cơ quan, tổ chức, doanh nghiệp, cá nhân đăng ký sử dụng theo yêu cầu riêng.

Hệ thống tên miền được sắp xếp theo cấu trúc phân cấp. Mức trên cùng được gọi là ROOT và ký hiệu là “.”, Tổ chức quản lý hệ thống tên miền trên thế giới là The Internet Coroperation for Assigned Names and Numbers (ICANN). Tổ chức này quản lý mức cao nhất của hệ thống tên miền (mức ROOT) do đó nó có quyền cấp phát các tên miền dưới mức cao nhất này.

4.Cách đọc tên miền

Giả sử có tên miền www.example.com.vn

Một tên miền sẽ được đọc từ trái qua phải, với tên miền nêu trên sẽ được cấu tạo từ các nhãn "www", "example", "com", "vn".

Mục đầu tiên của tên miền này là www thông thường là tên đại diện cho một dịch vụ, tên máy chủ,... Tiếp theo là tên miền cấp ba (example), tên miền cấp hai (com) và tên miền ở mức top-level-domain (vn).

Theo cấu trúc và cách phân chia trong không gian tên miền đã trình bày ở trên, người dùng khi gặp một tên miền hoàn toàn có thể biết tổ chức quản lý tên miền này thuộc lĩnh vực gì, hay tên miền này do quốc gia nào quản lý... Tên miền tận cùng bằng ".vn" do đó tên miền này thuộc tên miền cấp cao quốc gia ".vn", điều này có nghĩa nó do tổ chức quản lý tên miền của nước Việt Nam – Trung tâm Internet Việt Nam (VNNIC) quản lý, tiếp sau là tên miền cấp 2 "com", do đó tên miền này được phân cho tổ chức hoạt động trong lĩnh vực kinh doanh, thương mại. 

5.Quy tắc đặt tên miền

Tên miền nên được đặt đơn giản và có tính chất gợi nhớ với mục đích và phạm vi hoạt động của tổ chức sỡ hữu tên miền.

Mỗi tên miền được có tối đa 63 ký tự bao gồm cả dấu “.”. Tên miền được đặt bằng các ký tự (a-z A-Z 0-9) và ký tự “-”.

Một tên miền đầy đủ có chiều dài không vượt quá 255 ký tự.

6.Định nghĩa máy chủ tên miền (name server)

Máy chủ tên miền (name server) là máy chủ chứa cơ sở dữ liệu dùng cho việc chuyển đổi giữa tên miền và địa chỉ IP. Như cách phân cấp của hệ thống tên miền, tương ứng với mỗi cấp và mỗi loại tên miền có máy chủ tên miền phục vụ tên miền ở cấp đó và loại tên miền đó. Máy chủ tên miền ở mức ROOT sẽ chứa cơ sở dữ liệu quản lý tên miền ở mức top-level-domain. Ở mức quốc gia sẽ có máy chủ tên miền quản lý tên miền ở mức quốc gia.

Hệ thống DNS định nghĩa hai kiểu máy chủ tên miền là máy chủ tên miền chính (primary name server) và máy chủ tên miền phụ (secondary name server):

Máy chủ tên miền chính, hay còn gọi là Primary DNS Server hoặc Master DNS Server, hoặc có thể gọi ngắn gọn là DNS Primary, DNS Master. Máy chủ tên miền chính chịu trách nhiệm quản lý và lưu trữ dữ liệu chính thức của một zone tên miền. Đây là nơi tất cả các bản ghi tài nguyên (Resource Records) được tạo mới, chỉnh sửa hoặc xóa, và được coi là nguồn dữ liệu chính thức cho zone mà nó quản lý.

Máy chủ tên miền phụ hay còn gọi là Secondary DNS Server hoặc Slave DNS Server, hoặc có thể gọi ngắn gọn là DNS Secondary, DNS Slave. Máy chủ tên miền phụ là bản sao của Primary DNS Server, được thiết kế để hoạt động như một hệ thống dự phòng và hỗ trợ. Dữ liệu của Secondary DNS Server được sao chép từ Primary DNS Server thông qua cơ chế đồng bộ (zone transfer), bảo đảm rằng cả hai máy chủ lưu trữ cùng một bộ dữ liệu.

7.Máy chủ tên miền DNS ROOT 

Máy chủ tên miền gốc (DNS Root hay Root Name Server) là máy chủ tên miền cấp cao nhất trong cấu trúc phân giải tên miền. Chúng không lưu trữ thông tin về các tên miền cụ thể mà chỉ cung cấp thông tin về các máy chủ tên miền cấp dưới.

Khi một trình phân giải DNS (resolver) không thể tìm thấy thông tin trong bộ nhớ đệm của nó, nó sẽ gửi yêu cầu đến máy chủ tên miền gốc. Máy chủ gốc sẽ trả về danh sách các máy chủ tên miền cho các miền cấp dưới (như .vn, .us, .com, .net, …). Quá trình tìm kiếm tiếp tục cho đến khi chỉ ra được máy chủ tên miền quản lý tên miền muốn tìm. Theo cơ chế hoạt động trên máy chủ tên miền gốc đóng vai trò quan trọng trong việc tìm kiếm một tên miền bất kỳ trên không gian tên miền. Có 13 máy chủ tên miền gốc chính, được phân phối trên toàn cầu để đảm bảo tính khả dụng và độ tin cậy. Các máy chủ này được đánh dấu bằng các ký tự từ A đến M.

8.Hoạt động của hệ thống DNS

Để hiểu rõ về cơ chế truy vấn tên miền chúng ta lấy ví dụ việc truy vấn tên miền ww.vnnic.vn. Giả sử người sử dụng muốn truy cập vào trang web có địa chỉ là www.vnnic.vn: Mở trình duyệt web (microsoft edge, google chrome, firefox, …) và gõ tên miền www.vnnic.vn vào thanh địa chỉ của trình duyệt. Quá trình phân giải tên miền diễn ra như sau:

Quá trình truy vấn DNS:

  • Bước 1: Trước hết chương trình resolver trên máy người sử dụng gửi yêu cầu tìm kiếm địa chỉ IP ứng với tên miền www.vnnic.vn tới máy chủ DNS resolver (thông thường là các máy chủ DNS của các ISP hoặc DNS Public như: DNS Google, DNS Cloudflare, ...). Máy chủ DNS resolver này kiểm tra trong cơ sở dữ liệu (bố nhớ đệm) của nó có chứa dữ liệu địa chỉ IP của tên miền mà Người sử dụng yêu cầu không. Trong trường hợp máy chủ DNS resolver có cơ sở dữ liệu này, nó sẽ gửi kết quả cho người sử dụng.

  • Bước 2: Trong trường hợp máy chủ DNS resolver không có dữ liệu về tên miền, nó sẽ hỏi lên các máy chủ tên miền ở mức cao nhất - DNS ROOT.

  • Bước 3: Các máy chủ DNS ROOT lưu trữ thông tin về các máy chủ tên miền của các tên miền cấp cao (TLD), như .com, .eu, .org, .vn, ... Tên miền www.vnnic.vn thuộc về ccTLD ".vn". Máy chủ tên miền DNS ROOT này sẽ phản hồi cho máy chủ DNS resolver thông tin (địa chỉ IP và tên máy chủ) của các máy chủ tên miền cấp cao mã quốc gia (ccTLD) ".vn" (Hệ thống máy chủ tên miền quốc gia Việt Nam).

  • Bước 4: Máy chủ DNS resolver tiếp tục gửi yêu cầu tìm kiếm địa chỉ IP ứng với tên miền www.vnnic.vn lên Hệ thống máy chủ tên miền quốc gia Việt Nam.

  • Bước 5: Hệ thống máy chủ tên miền quốc gia Việt Nam lưu trữ thông tin chuyển giao của toàn bộ tên miền ".vn", do đó sẽ gửi phản hồi lại máy chủ DNS resolver thông tin các máy chủ DNS chuyển giao (DNS Authoritative) của tên miền vnnic.vn (bao gồm địa chỉ IP và tên máy chủ).

  • Bước 6: Máy chủ DNS resolver sẽ gửi yêu cầu tìm kiếm địa chỉ IP ứng với tên miền www.vnnic.vn lên các máy chủ DNS Authoritative quản lý tên miền vnnic.vn.

  • Bước 7: Do máy chủ quản lý tên miền vnnic.vn có cơ sở dữ liệu về tên miền www.vnnic.vn nên địa chỉ IP của tên miền này sẽ được gửi trả lại cho máy chủ DNS resolver.

  • Bước 8: Máy chủ DNS resolver chuyển thông tin về địa chỉ IP của tên miền www.vnnic.vn đến máy của Người sử dụng.

  • Bước 9: Người sử dụng dùng địa chỉ IP này để kết nối đến server chứa trang web có địa chỉ IP do máy chủ DNS trả về.

9.Các bản ghi dữ liệu tên miền (Resource Record)

Bản ghi kiểu A

Bản ghi A (Address Record) là một trong những bản ghi DNS cơ bản và phổ biến nhất, dùng để ánh xạ tên miền (domain name) tới địa chỉ IPv4. Nó cho phép trình phân giải DNS (resolver) phân giải tên miền mà con người dễ nhớ thành địa chỉ IP, từ đó thiết lập kết nối mạng giữa máy khách (client) và máy chủ (server). Đây là nền tảng quan trọng cho các dịch vụ trực tuyến hoạt động trên giao thức IPv4.

Bản ghi kiểu A có cú pháp như sau:  

tên_miền IN A <địa chỉ IPv4 của máy chủ>

Ví dụ: 

academy.vnnic.vn IN A 14.225.18.34

Bản ghi AAAA

Bản ghi AAAA (Quad-A Record) là một loại bản ghi DNS được sử dụng để ánh xạ tên miền tới địa chỉ IPv6. Bản ghi này được định nghĩa trong RFC 3596 và mở rộng từ bản ghi A vốn dành cho địa chỉ IPv4. Với sự phát triển của IPv6 nhằm giải quyết vấn đề cạn kiệt địa chỉ IPv4, AAAA đóng vai trò quan trọng trong việc hỗ trợ hoạt động của các dịch vụ trên môi trường mạng hiện đại. 

Bản ghi kiểu AAAA có cú pháp như sau:  

domain IN AAAA <địa chỉ IPv6 của máy chủ>

Ví dụ: 

ipv6.vnnic.vn IN AAAA 2001:0db8:85a3:0000:0000:8a2e:0370:7334

Bản ghi CNAME

Bản ghi CNAME được chuẩn hóa trong RFC 1035 và được sử dụng để định nghĩa một bí danh (alias) cho một máy chủ hoặc tên miền hiện được định nghĩa bởi một bản ghi A (Address Record). 

Bản ghi CNAME cho phép một máy tính có thể có nhiều tên. Nói cách khác bản ghi CNAME cho phép nhiều tên miền cùng trỏ đến một địa chỉ IP cho trước.

Để có thể khai báo bản ghi CNAME, bắt buộc phải có bản ghi kiểu A để khai báo tên của máy. Tên miền được khai báo trong bản ghi kiểu A trỏ đến địa chỉ IP của máy được gọi là tên miền chính (canonical domain). Các tên miền khác muốn trỏ đến máy tính này phải được khai báo là bí danh của tên máy (alias domain).

Cú pháp của bản ghi CNAME: 

alias-domain IN CNAME canonical-domain.

Ví dụ: 

training.vnnic.vn IN CNAME academy.vnnic.vn.

academy.vnnic.vn IN A 14.225.18.34

Tên miền training.vnnic.vn sẽ là tên bí danh của tên miền academy.vnnic.vn , hai tên miền này sẽ cùng trỏ đến địa chỉ IP 14.225.18.34.

Bản ghi MX

Bản ghi MX dùng để khai báo trạm chuyển tiếp thư điện tử của một tên miền.

Ví dụ, để các thư điện tử có cấu trúc user@vnnic.vn được gửi đến trạm chuyển tiếp thư điện tử có tên mail.vnnic.vn , trên cơ sở dữ liệu của DNS cần khai báo bản ghi MX như sau: vnnic.vn IN MX 10 mail.vnnic.vn

Các thông số được khai báo trong bản ghi MX nêu trên gồm có:

  • vnnic.vn : là tên miền được khai báo để sử dụng như địa chỉ thư điện tử.

  • mail.vnnic.vn: là tên của trạm chuyển tiếp thư điện tử, nó thực tế là tên của máy tính dùng làm trạm chuyển tiếp thư điện tử.

  • 10 : Là giá trị ưu tiên, giá trị ưu tiên có thể là một số nguyên bất kỳ từ 1 đến 255, nếu giá trị ưu tiên này càng nhỏ thì trạm chuyển tiếp thư điện tử được khai báo sau đó sẽ là trạm chuyển tiếp thư điện tử được chuyển đến đầu tiên. 

Ví dụ nếu khai báo

vnnic.vn.               IN      MX      10 mailgw1.vnnic.vn.

vnnic.vn.               IN      MX      20 mailgw2.vnnic.vn.

Thì tất cả các thư điện tử có cấu trúc địa chỉ user@vnnic.vn trước hết sẽ được gửi đến trạm chuyển tiếp thư điện tử mailgw1.vnnic.vn. Chỉ trong trường hợp máy chủ mailgw1.vnnic.vn không thể nhận thư thì các thư này mới được chuyển đến trạm chuyển tiếp thư điện tử mailgw2.vnnic.vn.

Bản ghi NS

Bản ghi NS dùng để khai báo máy chủ tên miền cho một tên miền. Nó cho biết các thông tin về tên miền này được khai báo trên máy chủ nào. Với mỗi một tên miền phải có tổi thiểu hai máy chủ tên miền quản lý, do đó yêu cầu có tối thiểu hai bản ghi NS cho mỗi tên miền. 

Cú pháp của bản ghi NS: 

<tên_miền> IN NS <tên của máy chủ tên miền>

Ví dụ:

vnnic.vn. IN NS dns1.vnnic.vn.

vnnic.vn. IN NS dns2.vnnic.vn.

Với khai báo trên, tên miền vnnic.vn sẽ do máy chủ tên miền có tên dns1.vnnic.vn quản lý. Điều này có nghĩa, các bản ghi như A, CNAME, MX ... của tên miền vnnic.vn và các tên miền cấp dưới của nó sẽ được khai báo trên máy chủ dns1.vnnic.vn. và dns2.vnnic.vn.

Bản ghi PTR

Hệ thống DNS không những thực hiện việc chuyển đổi từ tên miền sang địa chỉ IP mà còn thực hiện chuyển đổi địa chỉ IP sang tên miền. Bản ghi PTR cho phép thực hiện chuyển đổi địa chỉ IP sang tên miền.

Ví dụ về khai báo bản ghi PTR:

12.0.162.203.in-addr.arpa IN PTR mail.vnnic.vn

Bản ghi PTR trên cho phép tìm tên miền mail.vnnic.vn khi biết địa chỉ IP mà tên miền trỏ tới.

Bản ghi TXT

Bản ghi TXT (Text Record) cho phép lưu trữ thông tin văn bản trong DNS. Ban đầu, bản ghi này được thiết kế để lưu trữ các ghi chú tùy ý, nhưng hiện tại nó được sử dụng rộng rãi trong các hệ thống xác thực email và bảo mật. Bản ghi TXT được định nghĩa trong RFC 1035. 

Cú pháp cơ bản của bản ghi TXT như sau:

<tên_miền> IN TXT "<text>"

Ví dụ:

vnnic.vn.   IN   TXT   "v=spf1 include:_spf.vnnic.vn ~all"

Trong đó:

  • vnnic.vn. là tên miền.

  • TXT là loại bản ghi.

  • “v=spf1 include: spf.vnnic.vn ~all” là nội dung văn bản, trong trường hợp này dùng để cấu hình SPF (Sender Policy Framework).

Bản ghi TXT thường được sử dụng trong:

  • Xác thực email thông qua SPF, DKIM, và DMARC để ngăn chặn giả mạo email.

  • Lưu trữ các thông tin tùy ý phục vụ các dịch vụ hoặc ứng dụng cụ thể.

  • Quản lý và cấu hình dịch vụ trên các nền tảng đám mây.

 

Hệ thống DNS (Domain Name System) tuân thủ các tiêu chuẩn quốc tế thiết yếu nhằm đảm bảo tính tương thích, bảo mật và hiệu suất trong quá trình triển khai và vận hành. Các tiêu chuẩn này, bao gồm các RFC và các tài liệu kỹ thuật khác, định hướng việc xây dựng và duy trì một hạ tầng DNS ổn định, bảo mật và có khả năng mở rộng. 

Xem các tiêu chuẩn về RFC tại đây

Ngoài ra, trên hệ thống DNS, một số các công nghệ đang được triển khai để đảm bảo hoạt động ổn định, gồm: 

Blog cộng đồng

dns-root
Vì sao chỉ tồn tại 13 cụm máy chủ DNS Root ?

Vì sao chỉ tồn tại 13 cụm máy chủ DNS Root ?

Tác giả: Nguyễn Văn Trí

dns-attacks
Một số dạng tấn công DNS phổ biến

Hệ thống DNS là một hệ thống thông tin quan trọng trên Internet, do tính chất quan trọng đó của hệ thống DNS nên có rất nhiều kẻ tấn công và sử dụng các phương thức tấn công đa dạng, nhằm làm ngưng trệ hoạt động của hệ thống này hay đánh cắp, giả mạo các thông tin, ảnh hưởng rất lớn đối với các dịch vụ khác trên Internet và người dùng.

Tác giả: Nguyễn Văn Trí

dns-abuse-1
Việt Nam cần làm gì để chống lạm dụng DNS hiệu quả?

Lạm dụng DNS (DNS Abuse) đang trở thành vấn đề lớn trong việc đảm bảo an toàn, tin cậy của Internet, đây cũng là chủ đề được trao đổi và thảo luận nhiều trong các kỳ họp toàn cầu của Tổ chức quản lý tên và số toàn cầu (ICANN), các hội thảo chuyên gia về hạ tầng DNS, phát triển Internet an toàn, bền vững, ...

Tác giả: Nguyễn Văn Trí

cname-record
Bản ghi CNAME (Canonical Name)

Bản ghi CNAME hay “canonical name” là một loại bản ghi DNS được dùng để gán bí danh (alias) hoặc chuyển hướng một tên miền này sang một tên miền khác.

Tác giả: Nguyễn Văn Trí

dns-firewall
Giải pháp DNS Firewall

Hệ thống DNS là "chốt chặng" đầu tiên khi người dùng truy cập, kết nối trên môi trường Internet. Do đó, để đảm bảo các hoạt động truy cập, sử dụng các dịch vụ trên Internet một cách an toàn, việc tăng cường giải pháp bảo vệ, đảm bảo an toàn an ninh dựa trên hạ tầng hệ thống DNS là một giải pháp hiệu quả.

Tác giả: Nguyễn Trường Thành

ns record
Bản ghi NS (NS record)

Bản ghi NS (viết tắt của "name server" – máy chủ tên miền) được sử dụng để chỉ định các máy chủ DNS Authoritative cho một tên miền.

Tác giả: Nguyễn Văn Trí